Human virome
| Part of a series on |
| Microbiomes |
|---|
![]() |
|
The human virome is the total collection of viruses in and on the human body.[1][2][3] Viruses in the human body may infect both human cells and other microbes such as bacteria (as with bacteriophages).[4] Some viruses cause disease, while others may be asymptomatic. Certain viruses are also integrated into the human genome as proviruses or endogenous viral elements.[1]
Viruses evolve rapidly and hence the human virome changes constantly.[5] Every human being has a unique virome with a unique balance of species.[2][6] Lifestyle, age, geographic location, and even the season of the year can affect an individual's exposure to viruses, and one's susceptibility to any disease that might be caused by those viruses is also affected by pre-existing immunity and both viral and human genetics.[7]
The human virome is far from being completely explored and new viruses are discovered frequently. Unlike the roughly 40 trillion bacteria in a typical human microbiome,[8] an estimate of the number of viral particles in a healthy adult human is not yet available, although virions generally outnumber individual bacteria 10:1 in nature.[9] Studying the virome is thought to provide an understanding of microbes in general and how they affect human health and disease.
In January 2024, biologists reported the discovery of "obelisks", a new class of viroid-like elements, and "oblins", their related group of proteins, in the human microbiome.[10][11]
Methods and tools
Multiple methods are available for the isolation and study of human viruses:
- Deep sequencing is a rapid DNA sequencing technique that is useful for characterizing virome richness, stability, gene function and the association with disease phenotypes.[1][3] This technology creates large amounts of sequence information and is capable of detecting rare components of a microbial community. Current methods combining the removal of human and bacterial DNA from samples, large scale sequencing, and bioinformatics are very efficient in the identification of unknown viruses.[12] Unlike other discovery methods, viruses do not need to be grown in cell cultures. Without any prior knowledge of genome sequence or growth methods, novel viruses can be discovered. Therefore, deep sequencing is well suited for rapid identification of an unknown or unexpected viruses involved in a disease outbreak or associated with conditions not thought to be caused by viruses. Deep sequencing also allows for large scale screenings with minimal hands on effort.[13] A systematic exploration of the viruses that infect humans (the human virome) is important and feasible with these methods.
- Polymerase chain reaction is a tool to amplify and detect specific DNA sequences. It can be used to help characterize the virome, but it is limited by the need for at least partial DNA sequence information.
- The human metagenome includes all organisms that live on or in the human body. Viruses contribute to the metagenome and establish chronic infection that infest chromosomes; this method will formulate new estimate of the number of genes that confer susceptibility to a given virus and specify alleles for some viruses.[14][15]
- Large scale antibody studies with ELISA using donated blood could help to determine human exposure to particular viruses in different geographic regions.[7]
Diversity of human viruses

The diversity of human viruses is vast and continually expanding. As of now, there are 219 known species of viruses that can infect humans. This number continues to grow with three to four new species being discovered every year.
The human virome is not stable and may change over time. In fact, new viruses are discovered constantly.[7][17][18] With an increasing number of known viruses, diagnosis and treatment of novel viral-associated conditions will become easier as well.[19][20] Studying the virome could help improve drug development and limit antibiotic usage.[2][18][21]
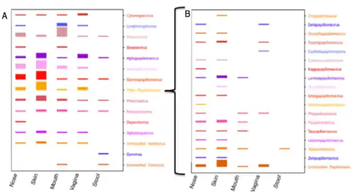
One of the first studies that used high-throughput DNA sequencing to describe the diversity of eukaryotic dsDNA viruses in normal individuals included 706 samples from 102 subjects.[16] This study detected an average of 5.5 viral genera in each individual and these viruses included herpesviruses, papillomaviruses, polyomaviruses, adenoviruses, anelloviruses, parvoviruses, and circoviruses.[16]

Each individual had a distinct viral profile, demonstrating the high interpersonal diversity of the virome. One to 15 viral genera (average 5.5) were detected in 92% of the 102 individuals sampled (Figure 2).[16] Figure 3 illustrates the viromes of the 102 individuals defined by sampling up to five major body habitats, showing that a broad range of viruses was detected in healthy people (Figure 3).[16]
The 102 individuals carried seven distinct families of human DNA viruses (Figure 4A).[16] Sequences were detected predominantly in the nose and skin, similarity to 17 papillomavirus genera(Figure 4B).[16] Roseoloviruses, predominantly HHV-7 and to a lesser extent HHV-6, were present among 98% of the individuals who provided mouth samples.[16]
In addition, the same viruses were prevalent in multiple body habitats within individuals. For instance, the beta- and gamma-papillomaviruses were the viruses most commonly found in the skin and the nose (anterior nares; see Figure 4A,B), which may reflect proximity and similarities in microenvironments that support infection with these viruses.[16]

The human blood virome
Whole-genome sequencing data of blood from 8,240 individuals without any clear infectious disease revealed 94 different viruses in 42% of the study participants. The sequences included 19 human DNA viruses, proviruses and RNA viruses (herpesviruses, anelloviruses, papillomaviruses, three polyomaviruses, adenovirus, HIV, HTLV, hepatitis B, hepatitis C, parvovirus B19, and influenza virus).[22] Of possible relevance to transfusion medicine, this study identified Merkel cell polyomavirus in 49 individuals, papillomavirus in blood of 13 individuals, parvovirus B19 in 6 individuals, and the presence of herpesvirus 8 in 3 individuals.[22]
Impact on human health
The human virome is a part of human bodies and will not always cause harm.[23] Many latent and asymptomatic viruses are present in the human body all the time. Viruses infect all life forms; therefore the bacterial, plant, and animal cells and material in the gut also carry viruses.[6] When viruses cause harm by infecting the cells in the body, a symptomatic disease may develop.
Contrary to common belief, harmful viruses may be in the minority, compared to benign viruses in the human body. It is much harder to identify viruses than it is to identify bacteria, therefore the understanding of benign viruses in the human body is very rudimentary.[2] The collection of all viruses in the human body which do not cause disease in healthy individuals is often referred to as the 'healthy human virome'.[23] The healthy virome consists of three distinct components: (i) viruses that systematically enter the human organism, primarily, with food, but do not replicate in humans; (ii) viruses infecting prokaryotes and, possibly, unicellular eukaryotes that comprise the healthy human microbiome; and (iii) viruses that actually replicate and persist in human cells.[23]
The health effects of viruses on an individual are dependent on the individual's immune system.[1][20]
The hygiene hypothesis
Recent research has linked the emerging idea of the hygiene hypothesis to viruses. This hypothesis attempts to explain some of the high incidences of diseases such as asthma[24] and eczema[25] in the Western world by Western societies' overuse of antibiotic and antiviral agents.
This overuse potentially disrupts not only the bacteria of the gut but also the viruses that have long lived in harmony with the human body and now play a role in regulation of human health.
The hypothesis generally refers to microorganisms, but is now being extended to include airborne viruses and common viral infections of childhood that are becoming increasingly less common.[26]
Effect of skin location
Diverse viruses colonize the human skin and differ by skin site.[27] This skin virome includes human viruses (i.e. human papillomavirus) and bacteriophages (bacterial viruses) that infect commensal skin bacteria such as Staphylococci.[28]
Virus communities differ by moisture levels and degree of protection from the external environment.[27]
Effect of diet
Many studies have demonstrated that the bacteria and viruses in the human gut (the gut microbiome) can be altered by changes in diet.[29] One study that focused on bacterial viruses, called bacteriophages, in the gut found a significant relationship between diet and the type of bacteriophages present.[30] This was done by comparing the distance between bacteriophage gut communities in individuals both before and after they started a controlled diet. The results were that the distance between the bacteriophage gut communities of individuals on the same diet was significantly smaller at the end of their dietary treatment than it was at the start, while there was no increase in community similarity for individuals on different diets over time.
References
- ^ a b c d Wylie, Kristine M.; Weinstock, George M.; Storch, Gregory A. (1 October 2012). "Emerging view of the human virome". Translational Research. 160 (4): 283–290. doi:10.1016/j.trsl.2012.03.006. PMC 3701101. PMID 22683423.
- ^ a b c d Williams, S. C. P. (6 February 2013). "The other microbiome". Proceedings of the National Academy of Sciences. 110 (8): 2682–2684. Bibcode:2013PNAS..110.2682W. doi:10.1073/pnas.1300923110. PMC 3581985. PMID 23388628.
- ^ a b Fontana, Judith M.; Alexander, Elizabeth; Salvatore, Mirella (2012). "Translational research in infectious disease: current paradigms and challenges ahead". Translational Research. 159 (6): 430–453. doi:10.1016/j.trsl.2011.12.009. PMC 3361696. PMID 22633095.
- ^ Pride, David T; Salzman, Julia; Haynes, Matthew; Rohwer, Forest; Davis-Long, Clara; White, Richard A; Loomer, Peter; Armitage, Gary C; Relman, David A (8 December 2011). "Evidence of a robust resident bacteriophage population revealed through analysis of the human salivary virome". The ISME Journal. 6 (5): 915–926. doi:10.1038/ismej.2011.169. PMC 3329113. PMID 22158393.
- ^ Woolhouse, M.; Scott, F.; Hudson, Z.; Howey, R.; Chase-Topping, M. (10 September 2012). "Human viruses: discovery and emergence". Philosophical Transactions of the Royal Society B: Biological Sciences. 367 (1604): 2864–2871. doi:10.1098/rstb.2011.0354. PMC 3427559. PMID 22966141.
- ^ a b Zimmer, Carl (8 February 2013). "Your Inner Lions: Get to Know Your Virome". National Geographic. Archived from the original on February 10, 2013. Retrieved 29 April 2013.
- ^ a b c Delwart, Eric; Racaniello, Vincent (14 February 2013). "A Roadmap to the Human Virome". PLOS Pathogens. 9 (2): e1003146. doi:10.1371/journal.ppat.1003146. PMC 3573120. PMID 23457428.
- ^ Sender, R; Fuchs, S; Milo, R (January 2016). "Are We Really Vastly Outnumbered? Revisiting the Ratio of Bacterial to Host Cells in Humans". Cell. 164 (3): 337–40. doi:10.1016/j.cell.2016.01.013. PMID 26824647.
- ^ "Meet the trillions of viruses that make up your virome | EarthSky.org". earthsky.org. 11 October 2018. Retrieved 2020-10-10.
- ^ Koumoundouros, Tessa (29 January 2024). "'Obelisks': Entirely New Class of Life Has Been Found in The Human Digestive System". ScienceAlert. Archived from the original on 29 January 2024. Retrieved 29 January 2024.
- ^ Zheludev, Ivan N.; et al. (21 January 2024). "Viroid-like colonists of human microbiomes". bioRxiv: 2024.01.20.576352. doi:10.1101/2024.01.20.576352. PMC 10827157. PMID 38293115. Archived from the original on 29 January 2024. Retrieved 29 January 2024.
- ^ Thurber, Rebecca V; Haynes, Matthew; Breitbart, Mya; Wegley, Linda; Rohwer, Forest (2009). "Laboratory procedures to generate viral metagenomes". Nature Protocols. 4 (4): 470–483. doi:10.1038/nprot.2009.10. PMID 19300441. S2CID 205464352.
- ^ Allander, T. (6 September 2005). "From The Cover: Cloning of a human parvovirus by molecular screening of respiratory tract samples". Proceedings of the National Academy of Sciences. 102 (36): 12891–12896. Bibcode:2005PNAS..10212891A. doi:10.1073/pnas.0504666102. PMC 1200281. PMID 16118271.
- ^ Virgin, Herbert W.; Wherry, E. John; Ahmed, Rafi (1 July 2009). "Redefining Chronic Viral Infection". Cell. 138 (1): 30–50. doi:10.1016/j.cell.2009.06.036. PMID 19596234.
- ^ Kristensen, David M.; Mushegian, Arcady R.; Dolja, Valerian V.; Koonin, Eugene V. (2010). "New dimensions of the virus world discovered through metagenomics". Trends in Microbiology. 18 (1): 11–19. doi:10.1016/j.tim.2009.11.003. PMC 3293453. PMID 19942437.
- ^ a b c d e f g h i j k Wylie, Kristine M.; Mihindukulasuriya, Kathie A.; Zhou, Yanjiao; Sodergren, Erica; Storch, Gregory A.; Weinstock, George M. (2014-01-01). "Metagenomic analysis of double-stranded DNA viruses in healthy adults". BMC Biology. 12: 71. doi:10.1186/s12915-014-0071-7. ISSN 1741-7007. PMC 4177058. PMID 25212266.
- ^ Anderson, Norman G.; Gerin, John L.; Anderson, N. Leigh (1 July 2003). "Global Screening for Human Viral Pathogens". Emerging Infectious Diseases. 9 (7): 768–773. doi:10.3201/eid0907.030004. PMC 3023425. PMID 12890315.
- ^ a b Dalke, Kate. "The Human Virome". Genome News Network. Retrieved 2 April 2013.
- ^ Handley, SA, Thackray, LB, Zhao, G, Presti, R, Miller, AD, Droit, L, Abbink, P, Maxfield, LF, Kambal, A, Duan, E, Stanley, K, Kramer, J, Macri, SC, Permar, SR, Schmitz, JE, Mansfield, K, Brenchley, JM, Veazey, RS, Stappenbeck, TS, Wang, D, Barouch, DH, Virgin, HW (Oct 12, 2012). "Pathogenic simian immunodeficiency virus infection is associated with expansion of the enteric virome". Cell. 151 (2): 253–66. doi:10.1016/j.cell.2012.09.024. PMC 3490196. PMID 23063120.
- ^ Pennisi, E. (24 March 2011). "Going Viral: Exploring the Role Of Viruses in Our Bodies". Science. 331 (6024): 1513. Bibcode:2011Sci...331.1513P. doi:10.1126/science.331.6024.1513. PMID 21436418.
- ^ a b Moustafa, Ahmed; Xie, Chao; Kirkness, Ewen; Biggs, William; Wong, Emily; Turpaz, Yaron; Bloom, Kenneth; Delwart, Eric; Nelson, Karen E. (2017-03-22). "The blood DNA virome in 8,000 humans". PLOS Pathogens. 13 (3): e1006292. doi:10.1371/journal.ppat.1006292. ISSN 1553-7374. PMC 5378407. PMID 28328962.
- ^ a b c Koonin, Eugene V; Dolja, Valerian V; Krupovic, Mart (2021). "The healthy human virome: from virus–host symbiosis to disease". Current Opinion in Virology. 47: 86–94. doi:10.1016/j.coviro.2021.02.002. PMID 33652230. S2CID 232100996.
- ^ Butler, Christopher C (September 2013). "Asthma prevalence and humoral immune response in Somali immigrants in the US: implications for the hygiene hypothesis". Primary Care Respiratory Journal: Journal of the General Practice Airways Group. 22 (3): 262–264. doi:10.4104/pcrj.2013.00081. PMC 6442840. PMID 23959045.
- ^ Strachan, David P (June 10, 2014). "Siblings, Asthma, Rhinoconjunctivitis And Eczema: A Worldwide Perspective From The International Study Of Asthma And Allergies In Childhood". Clinical and Experimental Allergy. 45 (1): 126–136. doi:10.1111/cea.12349. PMC 4298795. PMID 24912652.
- ^ Daley, D (October 2014). "The evolution of the hygiene hypothesis: the role of early-life exposures to viruses and microbes and their relationship to asthma and allergic diseases". Current Opinion in Allergy and Clinical Immunology. 14 (5): 390–396. doi:10.1097/ACI.0000000000000101. PMID 25102107. S2CID 45420527.
- ^ a b Hannigan, Geoffrey D.; Meisel, Jacquelyn S.; Tyldsley, Amanda S.; Zheng, Qi; Hodkinson, Brendan P.; SanMiguel, Adam J.; Minot, Samuel; Bushman, Frederic D.; Grice, Elizabeth A. (2015-10-30). "The Human Skin Double-Stranded DNA Virome: Topographical and Temporal Diversity, Genetic Enrichment, and Dynamic Associations with the Host Microbiome". mBio. 6 (5): e01578–15. doi:10.1128/mBio.01578-15. ISSN 2150-7511. PMC 4620475. PMID 26489866.
- ^ Grice, Elizabeth A.; Kong, Heidi H.; Conlan, Sean; Deming, Clayton B.; Davis, Joie; Young, Alice C.; Program, NISC Comparative Sequencing; Bouffard, Gerard G.; Blakesley, Robert W. (2009-05-29). "Topographical and Temporal Diversity of the Human Skin Microbiome". Science. 324 (5931): 1190–1192. Bibcode:2009Sci...324.1190G. doi:10.1126/science.1171700. ISSN 0036-8075. PMC 2805064. PMID 19478181.
- ^ Focà, Alfredo; Liberto, Maria Carla; Quirino, Angela; Marascio, Nadia; Zicca, Emilia; Pavia, Grazia (2015-01-01). "Gut Inflammation and Immunity: What Is the Role of the Human Gut Virome?". Mediators of Inflammation. 2015: 326032. doi:10.1155/2015/326032. ISSN 0962-9351. PMC 4405218. PMID 25944980.
- ^ Minot, S.; Sinha, R.; Chen, J.; Li, H.; Keilbaugh, S. A.; Wu, G. D.; Lewis, J. D.; Bushman, F. D. (31 August 2011). "The human gut virome: Inter-individual variation and dynamic response to diet". Genome Research. 21 (10): 1616–1625. doi:10.1101/gr.122705.111. PMC 3202279. PMID 21880779.
Further reading
- David Pride, "The Viruses inside You: Trillions of viruses make up the human virome. Some can harm us, but some could help us, if we can figure out how to use them", Scientific American, vol. 323, no. 6 (December 2020), pp. 46–53.

