Joint Forces Command (Malaysia)
| Joint Forces Headquarters | |
|---|---|
| Markas Angkatan Bersama مركس اڠكتن برسام | |
![]() | |
| Founded | 6 September 2004[1][2] |
| Country | |
| Branch | |
| Type | Joint Forces Operational Level Command |
| Role | Planning and implementing all joint operations involving all three branches of Malaysian Armed Forces at national and international levels |
| Size | 972 (July 2012) |
| Part of | Ministry of Defence |
| Garrison/HQ | JFHQ Complex, Al Sultan Abdullah Camp, Pahang |
| Nickname(s) | "MAB", "PAB", "MK AB", "JFHQ", "Purple Force" |
| Motto(s) | Berjuang Bersama (Fight Together) |
| Colours | Purple[1] |
| Anniversaries | 16 July |
| Engagements | |
| Website | jointforces.mil.my |
| Commanders | |
| Current commander | Lieutenant General Dato’ Noor Mohamad Akmar bin Mohd Dom RMAF |
The Joint Forces Headquarters (Abbr.: JFHQ, Malay: Markas Angkatan Bersama — MAB, Jawi: مركس اڠكتن برسام) is a joint military command which specifically formed to command all tasks of the Malaysian Armed Forces joint operations. The Joint Operations are other operations performed by at least three services such as Malaysian Army, Royal Malaysian Navy and the Royal Malaysian Air Force.
The JFHQ, currently led by Lieutenant General Dato’ Noor Mohamad Akmar Mohd Dom RMAF as the Joint Forces Commander (Malay: Panglima Angkatan Bersama), succeeding Lt Gen Haji Yazid Haji Arshad RMAF on 6 December 2022.[3] The commander is responsible for planning and implementing all the joint and combined operations, joint exercises and Multi-National Operations, such as the United Nations (UN) peacekeeping missions. The JFHQ as like any other joint forces adopts the assigned concept.
History
Establishment of JFHQ
.jpg)
The Joint Force Headquarters (JFHQ) was first proposed on 20 April 2004, and officially launched on 6 September 2004, by Najib Razak, who was then the Deputy Prime Minister and Minister of Defence. The establishment of JFHQ was aimed at fulfilling the needs of a dedicated Joint Force Command for the Malaysian Armed Forces (MAF). Initially, Vice Admiral Dato’ Ramlan Mohamed Ali, the Chief of Staff of the MAF Headquarters, was appointed as the JFHQ Commander on an ad hoc basis. Lieutenant General Datuk Hj Shahron Hj Ibrahim RMAF subsequently appointed a permanent JFHQ Commander, effective 1 December 2006.[1][4]
Once the JFHQ was officially established, Major General Dato' Allatif Mohd Noor assumed command. With a total strength of 312 officers and personnel, this command has since carried out the responsibilities outlined by the "Jointness" concept, enabling the three services of the MAF to work together effectively to support the Chief of Defence Forces in governance and control operations at the highest levels.[1]
JFHQ operates as the primary operational command for joint missions, coordinating and implementing combined and multinational operations, including those under the United Nations (UN) charter. It is also tasked with overseeing all joint training and exercises. Beyond current operations, JFHQ provides strategic input for future capability development. Given budgetary constraints, the headquarters is focused on a "fit for purpose" approach, aiming to establish capabilities that meet essential requirements while promoting balanced development and interoperability. This approach ensures that future capabilities are both effective in operation and optimized for budgetary efficiency.[1]
In addition to current operations, JFHQ continues to address the need for sustainable capability development to maximize effectiveness and budget utilization, all while supporting interoperability across services.[1]
Timeline
20 April 2004 – Its establishment was approved by the Malaysian Armed Forces Council during the council's 340th meeting.[1]
6 September 2004 – The JFHQ was launched by the Deputy Prime Minister cum Minister of Defence, Najib Razak.[1]
16 July 2007 – Officially established after has been approved by the Public Service Department.[1]
19 July 2012 – The JFHQ has been recognised by the UN.[5]
25 June 2019 – The HQ for JFHQ was relocated from the Wisma Pertahanan, Kuala Lumpur to a newly built 39 ha (0.15 sq mi) facility, the JFHQ Complex, located at Sungai Panching Camp in Kuantan, Pahang.[6]
Roles
The role of JFHQ as an Operational Level Command is to plan and execute all joint operations, including combined, integrated, and multinational missions, such as those conducted under the UN Charter.[1]
Functions
- Serve as the Operational Headquarters, responsible for the command, control, and management of assigned forces to carry out joint and combined operations.
- Plan and conduct integrated exercises for assigned forces to support joint and combined operations.
- Establish situational awareness for joint and combined operations.
- Develop and update the doctrine and Standing Operating Procedures (SOP) for joint warfare.
- Plan and execute all joint operations at bilateral and multilateral levels.
- Deploy and manage all military personnel serving under the charter of the United Nations (UN).
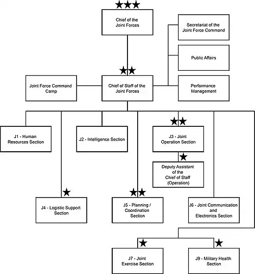
Organizational structure
The JFHQ is led by Joint Forces Commander and supported by Joint Forces Chief-of-Staff. Under them, there is eight main divisions.[1][7][8][9][10][11][12][13][14]
_Org_Chart.jpg)
Joint Forces Commander
Also known as the Chief of Joint Forces, or Panglima Angkatan Bersama (PAB) in Malay, the PAB oversees all joint forces and reports directly to the Minister of Defence and the Chief of Defence Forces. The PAB holds a three-star rank and is chosen from among the three branches of the Malaysian Armed Forces (MAF).
Joint Forces Chief-of-Staff
Known as Ketua Staf Angkatan Bersama (KS MK AB) in the Malay Language, the KS MK AB is a two-star rank selected between all three branches of MAF.
J1 – Human Resources Division
The J1 division is responsible for managing joint force personnel, including the distribution and individual management of assigned forces. This covers areas such as discipline, morale, welfare, religious services, and legal matters, both in peacetime and wartime. A senior officer leads the J1 division, typically holding the rank of Colonel in the army and air force or Captain in the navy.
The division comprises three departments:
- Human Resources Department
- Religious Service Department
- Legislation Department
J2 – Intelligence Division
The J2 Intelligence Division is responsible for conducting intelligence operations during both peace and wartime, as well as developing devices to support intelligence activities that meet Joint Force requirements. This division reports daily intelligence updates to the Defence Operation Centre (Malay: Pusat Operasi Pertahanan — POP) and is led by a senior officer, typically holding the rank of Colonel or the navy equivalent. J2 is also tasked with conducting intelligence awareness briefings and performing physical patrols in sensitive Joint Force areas to prevent potential information leaks.
In addition, J2 facilitates intelligence exchanges with foreign intelligence agencies and other Malaysian government agencies. It also plays a role in the Sabah-based Joint Intelligence Working Group (JIWG), a multi-agency intelligence collaboration.
The J2 Division oversees the following departments:
- Regional Intelligence Cell / International Intelligence Unit
- Domestic Intelligence Cell
- Counter-intelligence / Security Cell
- Psychological Warfare Cell
J3 – Joint Operation Division
The J3 Division is one of the largest divisions within the JFHQ, led by a two-star officer and supported by a one-star rank. The division is organised into four specialised cells:
Cell A – Domestic Operations
This cell is responsible for monitoring all Malaysian Armed Forces (MAF) domestic, joint, combined, and integrated operations. It also oversees standalone operations conducted by any branch of the MAF.
Cell B – Global Operations
This cell assesses MAF involvement in United Nations (UN) Peacekeeping Operations, including roles such as UN Military Observer, UN Battalions, UN HQ Staff, and UN Technical Staff. It also offers opportunities for MAF personnel to serve as Military Observer Officers or Liaison Officers within the United Nations Department of Peacekeeping Operations (UNDPKO) in New York or in any UN-led operations.
Joint Exercise Department

This department is responsible for conducting joint and combined exercises between the Malaysian Armed Forces and foreign military forces. It plans, coordinates, and adjusts all Exercise Planning Meetings (Malay: Mensyuarat Perancangan Eksesais), serving as the secretariat for joint and combined exercises.
Cell D – Special Forces Operations
This cell is tasked with planning, coordinating, executing, and monitoring all special operations involving two or more branches of the MAF. It also coordinates all MAF requirements for special operations.
J4 – Logistic Support Division
The J4 Division is led by a one-star officer and is composed of four key departments:
Logistic Planning Department
This department is responsible for providing logistical support for joint and combined operations and exercises, both within Malaysia and overseas, involving the Malaysian Armed Forces (MAF) and foreign military forces.
Materials Support Department
This department handles the provision and coordination of logistical support for joint and combined forces. It also acts as the coordinator for supplying logistical needs to the assigned forces involved in joint/combined operations and exercises, ensuring the proper raising, training, and maintenance of their personnel.
Transportation Department
This department plans and manages transportation and mobility resources for joint and combined operations and exercises. It coordinates all transportation—whether air, land, or sea—using MAF, private, or foreign sources for both domestic and international operations and exercises.
Financial Department
This department is responsible for securing the budget and processing all financial requirements related to operations, exercises, and any associated activities, such as allowances for MAF personnel on duty under the United Nations (UN).
J5 – Planning and Development Division
The J5 Division is responsible for draughting policies related to joint military operations. It is also tasked with formulating defence contingency plans for the Malaysian Armed Forces (MAF) at the operational level, involving all three branches of MAF, Malaysian government agencies, and foreign agencies. The J5 Division is led by a two-star officer and is composed of two departments:
- Department of Planning
- Department of Development
J6 – Joint Communication and Electronics Division
In charge of supplying the communications for all MAF operations. The J6 also tasked to coordinate the needs of Electronics and Cyber Warfare. The J6 is led by a one-star rank.
J7 – Joint Exercise Division
.jpg)
In charge of handling and execute the large scale joint exercise between all three branches of MAF and large scale combined exercise between the MAF and military of friendly nations. Led by a one-star rank, the J7 is composed of two cells:
Joint Exercise Cell
Responsible for developing and overseeing the planning of joint military operations and defence strategies.
Combined Exercise Cell
Focused on the development of long-term defence capabilities, policies, and frameworks to support MAF operations and collaborations.
J9 – Military Health Division
The J9 Division is responsible for monitoring and coordinating health affairs for Ops Pasir and other Malaysian Armed Forces (MAF) overseas missions.
Field Training Exercises
The following are some of the exercises handled and executed by the JFHQ's J7:
Aman Youyi
Exercise Aman Youyi is a bilateral military exercise between the Malaysian Armed Forces (MAF) and the Chinese People's Liberation Army. It has been held annually since 2014.[15][16] In the 2018 edition, the Royal Thai Armed Forces also participated in the exercise.[17]
Bersama Shield
Bersama Shield is a multilateral military exercise involving the five countries of the Five Power Defence Arrangements (FPDA): Australia, Malaysia, New Zealand, Singapore, and the United Kingdom. The exercise is held annually in Malaysia and Singapore.[18][19]
Bersama Warrior
Bersama Warrior is an annual joint bilateral exercise between Malaysia and the United States, aimed at developing and improving their collective ability to plan and conduct joint and combined operations.[20] It focuses on non-combatant evacuation operations (NEO), personnel recovery (PR), counter-terrorism (CT), maritime security, and humanitarian support operations.[21]
CARAT Malaysia
The Cooperation Afloat Readiness and Training (CARAT) exercise is a series of annual bilateral military exercises conducted by the United States Pacific Fleet with ASEAN member nations in Southeast Asia. The MAF has been part of Exercise CARAT since 1995.[22] The Malaysian iteration, known as CARAT Malaysia, focuses on strengthening the capabilities of the Royal Malaysian Navy (RMN) and MAF maritime assets, as well as enhancing cooperation between the RMN, the U.S. Navy, and the U.S. Marines.[23]
Cobra Gold
Exercise Cobra Gold is the largest military exercise in the Asia-Pacific region, hosted by the Royal Thai Armed Forces and the United States Indo-Pacific Command. Held annually in Thailand, it involves seven nations, including Malaysia.[24]
Joint Combined Exercise Thailand Malaysia
The Joint Combined Exercise Thailand-Malaysia (JCEX THAMAL) is a bilateral military exercise between Malaysia and Thailand. It focuses on operations during natural disasters and involves disaster relief NGOs and teams, such as SMART. The exercise is held in northern Malaysia.[25]
Malindo Darsasa
Latihan Gabungan Bersama Darat Samudera Angkasa Malaysia-Indonesia (transl. Combined Joint Exercise Land-Sea-Air) (Latgabma Malindo Darsasa) is a bilateral military exercise between Malaysia and Indonesia. The exercise, held every three years, focuses on cooperation between the two nations' militaries in the event of a disaster, whether war or natural.[26]
Tiger Strike
Exercise Tiger Strike is a bilateral military exercise between Malaysia and the United States focused on amphibious operations. It is designed to familiarise the 7th and 22nd Battalions, Royal Malay Regiment, with amphibious landings, improving communication and coordination during amphibious operations.[27] The exercise prepares the battalions for marine infantry roles and potential attachment to the U.S. Marine Corps.[28] The Royal Malaysian Air Force and Naval Special Forces (PASKAL) from the RMN also support the exercise.[29]
Operations
Operation Pasir
On the local front, the Joint Forces Headquarters (JFHQ) is responsible for implementing Operation Pasir, which covers the protection of Pandanan Island and Sipadan Island in East Sabah. This is a joint operation involving the assets of all three branches of the Malaysian Armed Forces (MAF), conducted in the East Sabah area under the command of the Joint Task Force 2 Commander.
The operational area for Operation Pasir spans the entire east coast of Sabah, from Kudat to Semporna. It includes the waters of the Malaysian Exclusive Economic Zone (EEZ) and Sabah's airspace, which borders the South China Sea, Sulu Sea and the Sulawesi Sea to the east. The main mission of Operation Pasir is to ensure a safe and secure environment in the East Coast of Sabah, to protect national sovereignty, and to create conditions conducive to economic activity.
Operation Daratan
Operation Daratan (lit. 'Operation Inland') is similar to Operation Pasir but focuses on the inland areas of East Sabah. It involves two additional battalions stationed in the region, bringing the total number of battalions involved in both operations to five. Three of these five battalions are special operations battalions, contributing to the mission's success.[30]
Overseas Operations
The Malaysian Armed Forces (MAF) has increasingly extended its presence internationally through various peacekeeping missions, enhancing Malaysia's image globally. MAF personnel involved in United Nations (UN) missions have demonstrated exceptional ability, dedication, commitment, and discipline.
Some of the key overseas missions undertaken by the MAF include:
- United Nations Interim Force in Lebanon (UNIFIL)
- Operation of Interim National Support and Assistance to Afghanistan (Op INSAF)
- International Monitoring Team – Mindanao
List of Joint Forces Commanders
Temporary Commanders
| No. | Portrait | Temporary Joint Force Commander | Took office | Left office | Time in office | Defence branch | Ref. |
|---|---|---|---|---|---|---|---|
| 1 | Vice Admiral Dato’ Ramlan Mohamed Ali | 6 September 2004 | August 2005 | 329 days | [1] | ||
| 2 | Lieutenant General Dato’ Shahron Ibrahim RMAF | 1 December 2006 | September 2007 | 274 days | [1] |
Commanders
| No. | Portrait | Joint Force Commander | Took office | Left office | Time in office | Defence branch | Ref. |
|---|---|---|---|---|---|---|---|
| 1 | Lieutenant General Dato' Wira Allatif Mohd Noor | 1 October 2007 | 21 May 2010 | 2 years, 232 days | [31] | ||
| 2 | Vice Admiral Dato' Wira Jamil Osman | 21 May 2010 | 13 April 2011 | 327 days | [31] | ||
| 3 | Vice Admiral Datuk Ahmad Kamarulzaman Ahmad Badaruddin | 13 April 2011 | 18 June 2013 | 2 years, 66 days | [31] | ||
| 4 | Lieutenant General Dato' Abu Bakar Md Said RMAF | 19 September 2013 | 27 June 2014 | 281 days | [31] | ||
| 5 | Lieutenant General Dato' Sri Affendi Buang RMAF | 1 July 2014 | 14 November 2014 | 136 days | [31] | ||
| 6 | Lieutenant General Dato' Sri Ackbal Abdul Samad RMAF | 17 November 2014 | 3 September 2015 | 290 days | [31] | ||
| 7 | Lieutenant General Datuk Baharom Hamzah | 4 September 2015 | 23 March 2016 | 201 days | [31] | ||
| 8 | Lieutenant General Dato' Shahrani Mohd Sany | 24 March 2016 | 29 September 2016 | 189 days | [31] | ||
| 9 | Lieutenant General Dato' Fadzil Mokhtar | 30 September 2016 | 29 November 2017 | 1 year, 60 days | [31] | ||
| 10 | Vice Admiral Datuk Mohd Reza Mohd Sany | 30 November 2017 | 9 July 2018 | 221 days | [31] | ||
| 11 | Vice Admiral Dato' Syed Zahiruddin Putra Syed Osman | 10 July 2018 | 8 January 2019 | 182 days | [31][32] | ||
| 12 | Lieutenant General Dato’ Suhaimi Mohd Zuki | 9 January 2019 | 16 February 2020 | 1 year, 38 days | [32] | ||
| 13 | Lieutenant General Dato’ Yazid Arshad RMAF | 17 February 2020 | 5 December 2022 | 2 years, 291 days | [33] | ||
| 14 | Lieutenant General Dato’ Noor Mohamad Akmar Mohd Dom RMAF | 6 December 2022 | Incumbent | 2 years, 254 days | [34] |
See also
References
- ^ a b c d e f g h i j k l m "Sejarah Penubuhan Markas Angkatan Bersama". Purple Force (Magazine) (in Malay) (1): 3. 2010.
- ^ "Markas Angkatan Bersama dapat pengiktirafan PBB". Utusan Malaysia (in Malay). 20 July 2012. Archived from the original on 13 July 2018. Retrieved 28 July 2017.
- ^ M.Daim (8 December 2022). "Bekas juruterbang MiG-29N dilantik sebagai Panglima Angkatan Bersama baharu". Air Times News Network (in Malay). Retrieved 11 November 2024.
- ^ "Joint Force History". jointforces.mil.my.
- ^ "Pengiktirafan Dari PBB". jointforces.mil.my (in Malay). 19 July 2012. Retrieved 4 August 2019.
- ^ "Boost for national defence". The Star Online. 6 July 2019. Retrieved 4 August 2019.
- ^ "Kenali MK AB: Bahagian Bantuan Anggota – J1". Purple Force (Magazine) (in Malay) (2): 3. 2010.
- ^ "Bahagian Risik – J2". Purple Force (Magazine) (in Malay) (2): 4. 2010.
- ^ "Kenali MK AB – Bahagian Operasi Latihan Bersama – J3". Purple Force (Magazine) (in Malay) (3): 4–5. 2011.
- ^ "Bahagian Operasi Logistik – J4". Purple Force (Magazine) (in Malay) (4): 59–60. 2011.
- ^ "Bahagian Rancang Kontinjensi J5". Purple Force (Magazine) (in Malay) (5): 4–5. 2012.
- ^ Lt Kdr Siti Norhajar Megat Ahmad Roslan (2013). "Kenali J6". Purple Force (Magazine) (in Malay) (6): 4–5.
- ^ Mej Mahzer Moidin TUDM (2013). "Kenali MK AB J7 – Bahagian Eksesais Bersama Dan Gabungan". Purple Force (Magazine) (in Malay) (7): 4–8.
- ^ Mej Sahhidan Arshad TUDM (2013). "Kenali J9 – Bahagian Kesihatan Ketenteraan". Purple Force (Magazine) (in Malay) (8): 4–8.
- ^ "Aman Youyi". jointforces.mil.my (in Malay). Retrieved 4 August 2019.
- ^ "Exercise Aman Youyi 2018 marks another milestone to enhance relations between participating nations". Bernama. 24 October 2018. Retrieved 4 August 2019.
- ^ Li Xiaobo (30 October 2018). "China, Malaysia and Thailand joint military drill concludes - China Military". eng.chinamil.com.cn. Retrieved 4 August 2019.
- ^ "Bersama Shield 2018 concludes off Singapore, Malaysia". Naval Today. 21 May 2018. Retrieved 4 August 2019.
- ^ Lt Dya Chan Jun Shen TLDM (28 May 2014). "Eksesais Bersama Shield Mengukuhkan Lagi Kerjasama Serantau". navy.mil.my (in Malay). Retrieved 4 August 2019.
- ^ Sgt. 1st Class Jason Kriess (9 March 2019). "Malaysian Armed Forces host exercise Bersama Warrior 2019". www.army.mil. Retrieved 4 August 2019.
{{cite web}}: CS1 maint: numeric names: authors list (link) - ^ "Eksesais Bersama Warrior". jointforces.mil.my (in Malay). Retrieved 4 August 2019.
- ^ "After Indonesia, CARAT kicks off in Malaysia". Naval Today. 13 August 2018. Retrieved 4 August 2019.
- ^ Petty Officer 3rd Class Christopher A. Veloicaza (10 August 2018). "U.S., Malaysia Commence 24th Cooperation Afloat Exercise". U.S. Department of Defense. Retrieved 4 August 2019.
{{cite web}}: CS1 maint: numeric names: authors list (link) - ^ "Eksesais Cobra Gold". jointforces.mil.my (in Malay). Retrieved 4 August 2019.
- ^ "Majlis Pembukaan Joint Combined Exercise Thailand – Malaysia". Portal Rasmi Tentera Udara Diraja Malaysia (in Malay). 21 July 2017. Retrieved 4 August 2019.
- ^ "Latgabma Darsasa Malindo 2016". Malaysia Military Power (in Malay). 3 August 2016. Retrieved 4 August 2019.
- ^ "Malaysian, US forces train together during Tiger Strike 16". Naval Today. 14 November 2016. Retrieved 4 August 2019.
- ^ "Tiger Strike". jointforces.mil.my (in Malay). Retrieved 4 August 2019.
- ^ Vanar, Muguntan (23 November 2017). "Malaysian and US soldiers 'battle' terrorists in Sabah military exercise". The Star Online. Retrieved 4 August 2019.
- ^ "Army strength in Sabah at the optimum level". Daily Express. 9 September 2015.
- ^ a b c d e f g h i j k Mohd Zarki Jaafar (21 December 2018). "Senarai Panglima Angkatan Bersama (PAB) Markas Angkatan Bersama, Kementerian Pertahanan Malaysia". Portal Data Terbuka Malaysia (in Malay). Ministry of Defence. Archived from the original on 4 August 2019. Retrieved 4 August 2019.
- ^ a b M. Daim (9 January 2019). "Panglima Angkatan Bersama Yang Baharu Dilantik". Air Times (in Malay). Retrieved 4 August 2019.
- ^ "Majlis Serah Terima Tugas Panglima Angkatan Bersama". jointforces.mil.my (in Malay). 20 February 2020. Retrieved 12 September 2020.
- ^ M.Daim. "Panglima Angakatan Bersama". Air Times News Network (in Malay). Retrieved 11 November 2024.
External links

