| Unit Weibull |
|---|
|
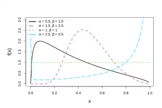
Probability density function  |
|
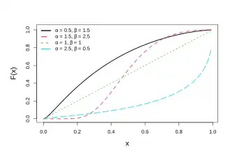
Cumulative distribution function  |
| Parameters |
(real)
(real) |
|---|
| Support |
 |
|---|
| PDF |
![{\displaystyle {\frac {1}{x}}\,\alpha \,\beta \,(-\log x)^{\beta -1}\exp \left[-\alpha \,(-\log x)^{\beta }\right]}](./_assets_/f023f2e6858c3dd1ed0322f50e3f74dabc86ac68.svg) |
|---|
| CDF |
![{\displaystyle \exp \left[-\alpha \,(-\log x)^{\beta }\right]}](./_assets_/ee3b20cffcd10eac02244968aead0f5717d196f2.svg) |
|---|
| Quantile |
![{\displaystyle \exp \left[-\left({\frac {-\log p}{\alpha }}\right)^{\frac {1}{\beta }}\right],\quad 0<p<1}](./_assets_/fff885d5b8b54e7b6726f255e27ec20c8585fc8b.svg) |
|---|
| Skewness |
 |
|---|
| Excess kurtosis |
 |
|---|
| MGF |
 |
|---|
The unit-Weibull (UW) distribution is a continuous probability distribution with domain on
. Useful for indices and rates, or bounded variables with a
domain. It was originally proposed by Mazucheli et al[1] using a transformation of the Weibull distribution.
Definitions
Probability density function
It's probability density function is defined as:
![{\displaystyle f(x;\alpha ,\beta )={\frac {1}{x}}\,\alpha \,\beta \,(-\log x)^{\beta -1}\exp \left[-\alpha \,(-\log x)^{\beta }\right]}](./_assets_/7daf29b715f75c50f51b5f4d769abb770870a9da.svg)
Cumulative distribution function
And it's cumulative distribution function is:
![{\displaystyle F(x;\alpha ,\beta )=\exp \left[-\alpha \,(-\log x)^{\beta }\right]}](./_assets_/2d883db07be40a06badffc0e9a7d5cf450255076.svg)
Quantile function
The quantile function of the UW distribution is given by:
![{\displaystyle Q(p)=\exp \left[-\left({\frac {-\log p}{\alpha }}\right)^{\frac {1}{\beta }}\right],\quad 0<p<1.}](./_assets_/dcf2a62a26d61376948b3c8eecf91a09067c0639.svg)
Having a closed form expression for the quantile function, may make it a more flexible alternative for a quantile regression model against the classical Beta regression model.
Properties
Moments
The
th raw moment of the UW distribution can be obtained through:

Skewness and kurtosis
The skewness and kurtosis measures can be obtained upon substituting the raw moments from the expressions:

Hazard rate
The hazard rate function of the UW distribution is given by:
![{\displaystyle h(x;\alpha ,\beta )={\frac {f(x;\alpha ,\beta )}{1-F(x;\alpha ,\beta )}}={\frac {\alpha \beta \,(-\log x)^{\beta -1}\exp \left[-\alpha (-\log x)^{\beta }\right]}{x\left(1-\exp \left[-\alpha (-\log x)^{\beta }\right]\right)}},\quad 0<x<1.}](./_assets_/a7aec0e6433ee9f5158154ccde4905a9db28850a.svg)
Parameter estimation
Let
be a random sample of size
from the UW distribution with probability density function defined before. Then, the log-likelihood function of
is:

The likelihood estimate
of
is obtained by solving the non-linear equations

and

The expected Fisher information matrix of
based on a single observation is given by
![{\displaystyle \mathbf {I} ({\boldsymbol {\theta }})=[I_{ij}]={\begin{pmatrix}{\frac {1}{\alpha }}&{\frac {1}{\alpha \beta }}(1-\gamma -\log \alpha )\\{\frac {1}{\alpha \beta }}(1-\gamma -\log \alpha )&{\frac {1}{\beta ^{2}}}\left[{\frac {\pi ^{2}}{6}}+(1-\gamma -\log \alpha )^{2}\right]\end{pmatrix}},}](./_assets_/1ff0b77a680e3e26b218e7ba86d9019513187bfc.svg)
where
and
is the Euler’s constant.
When
,
follows the power function distribution and the
th raw moment of the UW distribution becomes:

In this case, the mean, variance, skewness and kurtosis, are:


The skewness can be negative, zero, or positive when
. And if
, with
,
follows the standard uniform distribution, and the measures becomes:

For the case of
,
follows the unit-Rayleigh distribution, and:

where

Is the complementary error function. In this case, the measures of the distribution are:
![{\displaystyle \mu =1-{\frac {\sqrt {\pi }}{2{\sqrt {\alpha }}}}\,e^{1/\alpha }\,\mathrm {erfc} \left({\frac {1}{2{\sqrt {\alpha }}}}\right),\sigma ^{2}=1-{\frac {\sqrt {\pi }}{\sqrt {\alpha }}}\,e^{1/\alpha }\,\mathrm {erfc} \left({\frac {1}{\sqrt {\alpha }}}\right)-\left[1-{\frac {\sqrt {\pi }}{2{\sqrt {\alpha }}}}\,e^{1/\alpha }\,\mathrm {erfc} \left({\frac {1}{2{\sqrt {\alpha }}}}\right)\right]^{2}.}](./_assets_/24d2e1f363754f2c582d6788fb393c6c8bd81898.svg)
Applications
It was shown to outperform, against other distributions, like the Beta and Kumaraswamy distributions, in: maximum flood level, petroleum reservoirs, risk management cost effectiveness[2], and recovery rate of CD34+cells data.
See also
References
- ^ Mazucheli, J.; Menezes, A. F. B.; Ghitany, M. E. (2018). "The Unit-Weibull Distribution And Associated Inference". Journal of Applied Probability and Statistics. 13.
- ^ Mazucheli, J.; Menezes, A. F. B.; Fernandes, LB; de Oliveira, RP; Ghitany, ME (2019). "The unit-Weibull distribution as an alternative to the Kumaraswamy distribution for the modeling of quantiles conditional on covariates". Journal of Applied Statistics. 47(6): 954-974. doi:10.1080/02664763.2019.1657813.